Materi Pembelajaran Online

Gambar Proses Metagenesis Pada Tumbuhan Lumut


Mengenal Metagenesis Tumbuhan Lumut Dan Ciri Cirinya
tedas.id

Tanaman Paku
id.scribd.com

Gambar Metagenesis Lumut Dan Paku
stant-on.com

9 Perbedaan Antara Bryophyta Dan Pteridophyta Biologi Sridianti Com
www.sridianti.com

Https Encrypted Tbn0 Gstatic Com Images Q Tbn 3aand9gcshtcyhus3ulnr Arsxb69j8rnkyqmbcdauacdn6q6puikjvuyh Usqp Cau
encrypted-tbn0.gstatic.com

Tumbuhan Paku Ciri Ciri Struktur Klasifikasi Metagenesis Daur Hidup Manfaat
www.studiobelajar.com

Metagenesis Tumbuhan Paku Lumut Berbiji Dan Hewan Ubur Ubur
www.softilmu.com

Tumbuhan Paku
www.slideshare.net

Https Encrypted Tbn0 Gstatic Com Images Q Tbn 3aand9gcsktpnmp4pquwgh15nl5omxbilah2hrvzxwmbp7eathedamvmmi Usqp Cau
encrypted-tbn0.gstatic.com

Be Smarter With Us Metagenesis Tumbuhan Lumut Dan Paku
makeyousmarter.blogspot.com

Tumbuhan Paku
www.slideshare.net

Inilah Penjelasan Lengkap Metagenesis Tumbuhan Paku Bangku Depan
bangkudepan.com

Everythings About
briansiliwangi.blogspot.com

Belajar Tentang Metagenesis Tumbuhan Paku Terlenkap Gambarnya
toriqa.com

Ciri Ciri Tumbuhan Lumut Pada Kingdom Plantae
www.msn.com

Reproduksi Dan Metagenesis Tumbuhan Paku Bioearthworm
bioearthworm.wordpress.com

Metagenesis Tumbuhan Paku Dan Lumut
www.informasi-pendidikan.com

Metagenesis Lumut Lengkap Beserta Gambar Penjelasan
satujam.com

Gambar Tahapan Metagenesis Tumbuhan Lumut Pdf Download Gratis
docplayer.info

Metagenesis Tumbuhan Paku Dan Skema Metagenesis Paku
learniseasy.com

2

Metagenesis Tumbuhan Paku Lumut Berbiji Dan Hewan Ubur Ubur
www.softilmu.com

Jelaskan Proses Metagenesis Pada Tumbuha Lumut Brainly Co Id
brainly.co.id

Metagenesis Tumbuhan Paku Dan Lumut Website Pendidikan
www.websitependidikan.com

Pengayaan Bab Plantae
ro.scribd.com

Ciri Ciri Dan Siklus Hidup Lumut Myrightspot Com
www.myrightspot.com

Pengertian Tumbuhan Lumut Bryophyta Ciri Dan Klasifikasi
www.gurupendidikan.co.id

Jelaskan Proses Metagenesis Tumbuhan Paku Homospora Heterospora Dan Peralihan Brainly Co Id
brainly.co.id

Metagenesis Tumbuhan Paku Dan Skema Metagenesis Paku
learniseasy.com

Contoh Metagenesis Ardra Biz
ardra.biz

Organ Dan Sistem Reproduksi Tumbuhan Paku Pteridophyta
www.amongguru.com

Https Encrypted Tbn0 Gstatic Com Images Q Tbn 3aand9gcq9fdcuxacjkendg1joa6wbopb8pbypfxsr38jbntacybltaxrc Usqp Cau
encrypted-tbn0.gstatic.com

Klasifikasi Lumut Pengertian Ciri Struktur Contoh Lengkap
seputarilmu.com

Metagenesis Tumbuhan Paku Dan Lumut Website Pendidikan
www.websitependidikan.com

Selangan Generasi Wikipedia Bahasa Melayu Ensiklopedia Bebas
ms.wikipedia.org

Tumbuhan Lumut Ciri Reproduksi Klasifikasi Dan Manfaat
pendidikanmu.com

Tanaman Paku
dokumen.tips

Pengertian Ciri Dan Contoh Metagenesis Tumbuhan Paku
jendralgaram.com

Metagenesis Lumut Penjelasan Skema Fase Proses Dan Gambar
kabarkan.com

Metagenesis Tumbuhan Lumut Beserta Denah Metagenesis Lumut Blog Cerdaskreatif
cerdaskreatif.com

Gambar Metagenesis Lumut Dan Paku
stant-on.com

Metagenesis Tumbuhan Paku Beserta Skema Metagenesis Paku Anto Tunggal
www.antotunggal.com

Penjelasan Metagenesis Lumut Lengkap Beserta Gambar
bungdus.com

Tumbuhan Paku
www.slideshare.net

Daur Hidup Tumbuhan Lumut Bryophyta
www.utakatikotak.com

Pengertian Metagenesis Contoh Dan Tahapannya Dilengkapi Gambar
www.amongguru.com

Pengertian Metagenisis Proses Tahapan Skema Dan Contoh
pendidikan.co.id

Tugasan Amali 4 Docx Document
vdocuments.mx

Berilah Contoh Proses Metagenesis Yang Terjadi Pada Tumbuhan Brainly Co Id
brainly.co.id

Daur Hidup Tumbuhan Lumut Bryophyta Idschool
idschool.net

Metagenesis Lumut Penjelasan Skema Fase Proses Dan Gambar
kabarkan.com

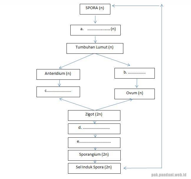
Lengkapilah Skema Metagenesis Tumbuhan Lumut Berikut Blog Pak Pandani
pak.pandani.web.id

Gangsar Proses Metagenesis Tumbuhan Lumut
gangsar1922.blogspot.com

Pengertian Metagenisis Proses Tahapan Skema Dan Contoh
pendidikan.co.id

Daur Hidup Tumbuhan Paku
www.utakatikotak.com

Daur Hidup Tumbuhan Lumut Bryophyta Idschool
idschool.net

Buat Skema Metagenesis Tumbuhan Paku Heterospora Brainly Co Id
brainly.co.id

Lengkapilah Skema Metagenesis Tumbuhan Lumut Berikut Blog Pak Pandani
pak.pandani.web.id

Metagenesis Lumut Docx Mwl1w66vmv4j
idoc.pub

Tumbuhan Lumut
id.scribd.com

Proses Metagenesis Lumut Dan Paku Wowasan Id
wowasanid7.blogspot.com

Metagenesis Tumbuhan Paku Dan Lumut Website Pendidikan
www.websitependidikan.com

Reproduksi Tumbuhan Lumut Dan Peranannya Bagi Kehidupan Manusia Materikimia
materikimia.com

Skema Metagenesis Tumbuhan Lumut Lengkap Dengan Cirinya
jendralgaram.com

Pengertian Metagenesis Metagenesis Pada Tumbuhan Dan Hewan Beserta Penjelasan Lengkap Pelajaran Sekolah Online
www.pelajaran.co.id

Metagenesis Lumut Lengkap Beserta Gambar Penjelasan
satujam.com

Be Smarter With Us Metagenesis Tumbuhan Lumut Dan Paku
makeyousmarter.blogspot.com

Index Of Wp Content Uploads 2017 02
portal-ilmu.com

Tumbuhan Lumut Ciri Metagenesis Struktur Dan Klasifikasi
www.dosenpendidikan.co.id

Soal Dan Jawaban Tumbuhan Paku Pteridophyta Biologi Usaha321 Net
usaha321.net

Ciri Ciri Tumbuhan Paku Pengertian Klasifikasi Contoh
www.gurupendidikan.co.id

Metagenesis Tumbuhan Paku Dan Skema Metagenesis Paku
learniseasy.com

Pengertian Metagenisis Proses Tahapan Skema Dan Contoh
pendidikan.co.id

Belajar Tumbuhan Lumut Juli 2012
dianputripramono.blogspot.com

Metgenesis Pada Bryophyta Dan Pteridophyta Ciety N Wa Site
sitimunawarohcr7.wordpress.com

Reproduksi Bryophyta Dan Pteridophyta Secara Generatif Dan Vegetatif Hisham Id
hisham.id

Reproduksi Tumbuhan Paku Dan Lumut
www.ipamts.com

Gangsar Proses Metagenesis Tumbuhan Lumut
gangsar1922.blogspot.com

Pertumbuhan Dan Perkembangan Makhluk Hidup
sumberbelajar.belajar.kemdikbud.go.id

Metagenesis Tumbuhan Paku Homospora Peralihan Dan Heterospora
fatmajid.blogspot.com

Metagenesis Tumbuhan Paku Dan Lumut Edukaloka
edukaloka.com

Skema Metagenesis Lumut Dan Proses Metagenesis Pada Tumbuhan Lumut 2020
jagoanilmu.net

Pengertian Ciri Dan Contoh Metagenesis Tumbuhan Paku
jendralgaram.com

Tumbuhan Lumut Ciri Metagenesis Struktur Dan Klasifikasi
www.dosenpendidikan.co.id

Metagenesis Lumut Pengertian Ciri Proses Jenis Dan Perbedaan
gurubelajarku.com

Aurelia Aurita Ubur Ubur Termasuk Ke Dalam Kingdom Animalia Filum Cnidaria Akan Tetapi Mas Dayat
www.masdayat.net

Metagenesis Lumut Dan Skema Metagenesis Lumut Lengkap Dan Baru
learniseasy.com

Skema Metagenesis Tumbuhan Lumut Lengkap Dengan Cirinya
jendralgaram.com

Metagenesis Tumbuhan Paku Dan Lumut Artikelsiana
artikelsiana.com

Pengertian Metagenisis Proses Tahapan Skema Dan Contoh
pendidikan.co.id

Jelaskan Pengertian Metagenesis Dan Berikan Contohnya
www.amongguru.com

Index Of Wp Content Uploads 2017 02
portal-ilmu.com

Pengertian Metagenesis Contoh Dan Tahapannya Dilengkapi Gambar
www.amongguru.com

Klasifikasi Lumut Pengertian Ciri Struktur Contoh Lengkap
seputarilmu.com

Cara Tumbuhan Paku Berkembang Biak Myrightspot Com
www.myrightspot.com

2

Perbedaan Daur Hidup Tumbuhan Lumut Dan Tumbuhan Paku Idschool
idschool.net

Daur Hidup Tumbuhan Lumut Bryophyta Idschool
idschool.net

Reproduksi Bryophyta Geograph88
geograph88.blogspot.com

Tumbuhan Lumut Briophyta Bio Green
aslam02.wordpress.com

Metagenesis Tumbuhan Paku Berikut Penjelasan Ilmiahnya Serba Serbi Djawanews Com
djawanews.com

Siklus Hidup Tumbuhan Lumut Bryophyta Biologi Usaha321 Net
usaha321.net

Metagenesis Lumut Lengkap Beserta Gambar Penjelasan
satujam.com

close